| 手机版  | 网站首页 | 淘宝网店 | 电子套件 | 图解教程 | 

电子基础 |
器件资料 |
PCB 技术 |
控制电路 |
音响电路 |
报警电路 |
通信电路 |
充电稳压 |
升压逆变 |
日常电器 |
工具仪表 |
单片机栏 |
其它电路 |
教学视频 |
在线客服
推荐文章
· 微波多普勒节电开关制作
· 简单实用的分立元件触摸开关
热门文章
· NE555制作的触摸开关3例
· 电热毯温控器电路
· 用CD4013制作触摸开关
· 简单实用的分立元件触摸开关
· 红外线遥控中继电路
· 微波多普勒节电开关制作
· 超声波接近探测器
· 自制沐浴热水器自控水龙头
· 用单运放制作两用水位控制器
· 亚超声遥控开关的制作
相关文章
1小时内连续可调定时开关
单按键开关电路
可控硅单键自锁开关电路
可控硅控制的停电保护自锁开关
您现在的位置: 电子制作网 >> 控制电路 >> 正文

楼梯走廊节电开关

更新时间:2017/6/30 15:07:39    阅读:17189    分享此文章:
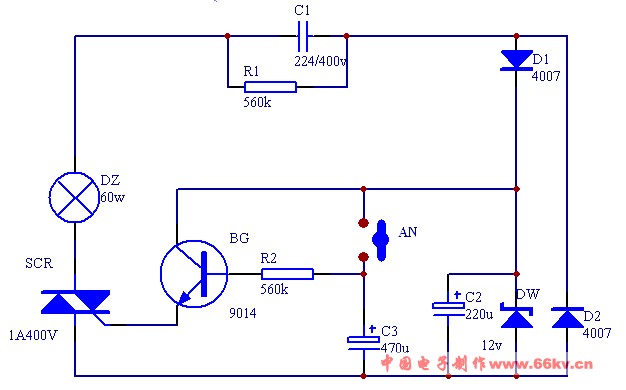
本电路是一款简单的延时关灯电路,电路是用于楼梯、走廊等外作短时照明自动熄灭的节电装置。

本电路是用于楼梯、走廊等外作短时照明自动熄灭的节电装置。
电路原理图如下

 

电路由降压、整流、滤波和稳压后供给三极管工作。按一下按钮开关AN,电容C3充电至电源电压,三极管BG导通,触发双向可控硅SCR导通,使灯泡DZ点亮。此后AN断开,电容器C3经R2放电,经过一段延时时间后C3放电将尽,BG截止,双向可控硅SCR截止,灯DZ熄灭。

  • 上一条文章视频:
  • 下一条文章视频:
  • 手机版 | 联系我们 | 微信公众号 | 回顶部

    电子制作网 版权所有 | 鲁ICP备14015669号-4 | 鲁公网安备 37172902372223号