| 手机版  | 网站首页 | 淘宝网店 | 电子套件 | 图解教程 | 

电子基础 |
器件资料 |
PCB 技术 |
控制电路 |
音响电路 |
报警电路 |
通信电路 |
充电稳压 |
升压逆变 |
日常电器 |
工具仪表 |
单片机栏 |
其它电路 |
教学视频 |
在线客服
推荐文章
· 微波多普勒节电开关制作
· 简单实用的分立元件触摸开关
热门文章
· NE555制作的触摸开关3例
· 电热毯温控器电路
· 用CD4013制作触摸开关
· 简单实用的分立元件触摸开关
· 红外线遥控中继电路
· 微波多普勒节电开关制作
· 超声波接近探测器
· 自制沐浴热水器自控水龙头
· 用单运放制作两用水位控制器
· 亚超声遥控开关的制作
相关文章
用CD4013制作触摸开关
您现在的位置: 电子制作网 >> 控制电路 >> 正文

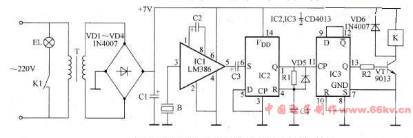
用LM386和CD4013制作声控开关

更新时间:2017/6/30 14:38:57    阅读:17209    分享此文章:
一般的声控控制器,若以分立件制作,则不易调试;若以专用声控集成电路制作,元器件难觅。本例介绍的声控灯光控制器,以常用集成块制作,配以少许阻容元件,使制作变得安全、容易、灵敏度高且无需特定复杂的调试,特别适合于初学者制作。

工作原理

本电路具有声控集成电路的3个组成部分:放大、整形和双稳态开关。这里使用2块集成电路,IC1为LM386音频功率放大器,用于放大压电陶瓷片B接收的击掌声信号,并由其5脚输出。 IC2和IC3各为CD4013双D触发器中的一个D触发器。IC2组成单稳态电路,用于对LM386输出的声信号脉冲进行整形,单稳态时间由R1和C4确定,使得每击掌一次,IC2的1脚只有一个稳定的高电平脉冲输出。10组成分频器电路,可用作双稳态输出。当11脚输人第一个脉冲时13脚输出高电平,使晶体管VT饱和导通,继电器K得电,其常开触点K1吸合,点亮电灯。当11脚输人第2个脉冲时,13脚输出低电平,VT截止,电灯熄灭。当11脚输入第3个脉冲时,13脚再次输出高电平,电灯亮,如此循环。也就是说,每击一次掌,照明灯EL就点亮或熄灭一次,达到声控开关的目的。

本例电路直流电压按以下过程获得:220V交流电经变压器降压,VDl一VD4整流,C1滤波,可获得7V直流电压供给后续电路。

用LM386和CD4013制作声控开关电路原理图

 

元器件选择

IC1选用I.M386音频功率放大器,IC2和IC3选用CD4013双‘D触发器。

VT选用9013型晶体管。

VD1一VD6均选用I N4007型二极管。

RI和R2分别选用5MO、1 ka电阻器。

C1和C2分别选用220口、10口电容器;C3和C4均选用城电容器。

K选用工作电压为6V的任何小型继电器。

其他元器件均无特殊要求,可按图所标型号及参数进行选用。

  • 上一条文章视频:
  • 下一条文章视频:
  • 手机版 | 联系我们 | 微信公众号 | 回顶部

    电子制作网 版权所有 | 鲁ICP备14015669号-4 | 鲁公网安备 37172902372223号