| 手机版  | 网站首页 | 淘宝网店 | 电子套件 | 图解教程 | 

电子基础 |
器件资料 |
PCB 技术 |
控制电路 |
音响电路 |
报警电路 |
通信电路 |
充电稳压 |
升压逆变 |
日常电器 |
工具仪表 |
单片机栏 |
其它电路 |
教学视频 |
在线客服
推荐文章
· 微型声光催眠器
· 自制电子高压灭鼠器
· 用纯数字电路制作的6位时钟
热门文章
· 用纯数字电路制作的6位时钟
· 自制电子高压灭鼠器
· 自制车载冰箱
· 微型声光催眠器
· 蒸汽电熨斗自动保护电路
· 硬水软化器
· 电子灭虫灯电路
· 电子灭蝇器
· 超声波驱蚊、虫、蟑螂电路
· 使用CD4553和CD4511制作的数字式脉
相关文章
没有相关文章视频
您现在的位置: 电子制作网 >> 日常电器 >> 正文

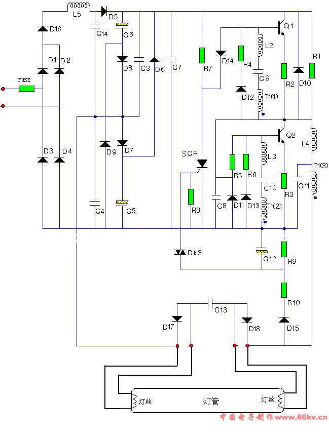
欧普电子镇流器电路图

更新时间:2017/6/29 18:05:29    阅读:20826    分享此文章:
此电路为欧普日光灯的电子镇流器电路原理图。

型号:OP-YZ40D
电压: 220V
电流: 0.18A
配用灯管: T6/40W
功率因数: 0.96

元件清单:

 

电路原理图:

 

  • 上一条文章视频:
  • 下一条文章视频:
  • 手机版 | 联系我们 | 微信公众号 | 回顶部

    电子制作网 版权所有 | 鲁ICP备14015669号-4 | 鲁公网安备 37172902372223号